景觀石材廠驗

為使景觀石材工程施作能符合規定、尺寸及品質等要求,我們將會進行石材廠驗作業,到加工廠為石材製品進行各項檢查作業,以確保運至工地後能準確的施工。

景觀石材製品

標準板:
> 一般工程平板,形式運用為地坪鋪面規格版、牆面板、花台立板等。

異形板:
> 弧形板、造型蓋板、造型踏步板等。

原石設施物:
> 塊石座椅、山形石等。

雕塑品:
> 仿原型造型物(神像、人物、動物、各類物品)、意象造型物(藝術品)等。

  • 地坪
  • 水牆
  • 座椅
  • 花台
  • 山形石
  • 雕塑品
廠驗前階段作業

原石及大板廠驗階段:
> 安排原石及大板廠驗確認石材種類。

樣品及施工大樣圖確認階段:
> 製作樣品送請業主簽核。
> 製作施工大樣圖,標明加工尺寸及分割詳細圖等,送請業主簽核。
> 下訂料:配合現場時程分批製作訂料單。
> 安排加工查驗:與廠商規劃加工順序及查驗時程。

石材加工廠驗階段:
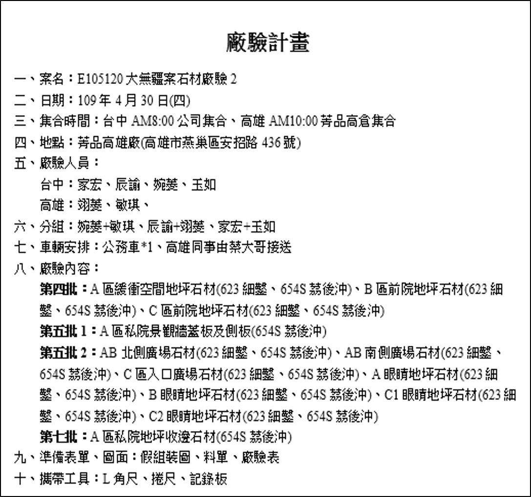
> 廠驗計畫。
> 廠驗準備物品文件表單。
> 石材查驗方式。
> 石材出貨追蹤作業。

樣品確認流程表

業主挑選石材樣品

安排石材廠驗

原石及大板廠驗

顏色、種類、花紋

業主樣品簽核

加工圖確認流程表

繪製施工大樣圖

送審業主簽核

製作訂料單

下訂料

加工查驗
(石材廠驗)

廠驗計畫流程表

石材加工廠驗

廠驗計畫

前置作業

查驗作業

出貨追蹤作業

石材廠驗計畫

於廠驗前先確認驗貨項目、參與人員及工作分配,並計劃安排以利廠驗順利進行。

主要準備工作:
人員:業務、採購、工務、設計、施作工班、供貨商。
地點:國內(花蓮、其他縣市)、國外(大陸、越南) 。
準備物品:尺(捲尺、米尺、角尺)、手套、筆 、相機、小白板、調查板...等。

石材廠驗前置作業:

廠驗文件表單:
> 訂料單
> 廠驗紀錄表
> 訂料細部圖
> 假組裝圖面

輔助表單:
> 石材訂貨追蹤表
> 工期預定表
> 樣品簽收單

訂料單

廠驗紀錄表

訂料細部圖

假組裝圖面

石材訂貨追蹤表

工期預定表

樣品簽收單

石材廠驗計畫流程
Step 01 - 石材訂製品下訂

A.台灣工廠交期14-21天

B.大陸工廠交期30-45天

C.越南廠交期30-60天

Step 02 - 工廠進行石材加工

工廠加工約需1-2週

Step 03 - 安排石材廠驗作業

依材料下訂量安排查驗天數

Step 04 - 尺寸核對、編號分類、加工面核對、假組裝、確認防護

同步填寫廠驗紀錄表

Step 05 - 瑕疵品

尺寸不符、缺角、檢查黑疤、石紋

Step 06 - 工廠進行瑕疵品修改

進行修改作業約需1週

Step 07 - 檢查合格
Step 08 - 裝箱
Step 09 - 訂製品完成

A.國內運送2-3天

B.國外海運1-2週

Step 10 - 出貨至工地
石材查驗作業
尺寸檢查

(國內±2mm、國外±2mm)

平板石材注意

A.檢查精度 (垂直角、對角線等距)。

B. 接縫處應平直,與表面呈90度角。

石材尺寸檢查

分類編號

依施工大樣圖及尺寸表,於石板上編號。

石材分類編號

加工面

小面加工應於工廠處理。

石材加工面檢查

假組裝

蓋板需定厚處理。

弧形板、異形板、異形角材需假組裝核對。

造型組裝材,組合假組裝。

異形角材需假組裝實地鋪放核對

造型組合假組裝,EX.辜家墓園

瑕疵淘汰

石材外觀表面應確保顏色、材質一致,無石英瘤華、山疤、顏色差異等超過規定尺度問題。

瑕疵淘汰

防護

需施作石材防護,石材施作前需在工廠做石材六面防護。

若需施作硅砂,以黏貼面為施作面,其餘五面以石材防護處理。

防護

包裝裝箱

工廠包裝裝箱過程務必小心裝填,若有破損立即更換。

國內裝箱:

棧板:使用棧版做為底板,再使用束帶,疊上石材並打包,外層保鮮膜包覆,再以束帶加強固定。

L型鐵架:L型鐵架及繩子固定石材。鐵架於使用後需歸還石材廠。

國外裝箱:

木箱包裝:外箱使用棧板四邊木條固定,內使用打包帶及軟泡綿襯底,石材入箱後,加強外箱打包帶固定,即可安排至港口出貨。

包裝裝箱

棧板+打包帶+保鮮膜

L型鐵架+繩子

木箱包裝及裝櫃

會議記錄

需於每次廠驗完成後,與廠商針對廠驗問題、複驗及改善方式寫入於會議記錄內,並請廠商務必共同簽名。

會議記錄

出貨追縱作業
追蹤到貨時程

配合現場按裝,依次發送運輸至工地。若為大陸加工追蹤發船時間、到港報關時間。

損壞處理

至現場時如經工地認定有保護不當,無法使用之損失需立即告知公司採購並轉告廠商問題,以釐清負擔責任。